Перейти к содержимому
Детская музыкальная школа №2
г. Рыбинск
(4855) 27-36-35
detmuz2@mail.ru
Версия для слабовидящих
Меню
Главная
Сведения о школе
Прием в школу
История школы
Новости
Наши достижения
Анкета для родителей
Независимая оценка
Контакты
»
Сведения об образовательной организации
»
Структура и органы управления образовательной организацией
Структура и органы управления образовательной организацией
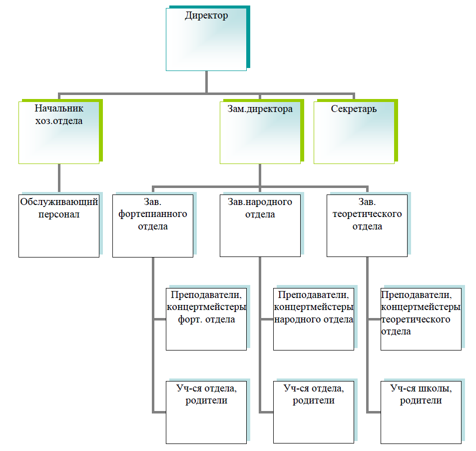
Структура МБУ ДО г. Рыбинска «ДМШ № 2»
Навигация
Главная
Сведения о школе
Прием в школу
История школы
Новости
Наши достижения
Анкета для родителей
Независимая оценка
Контакты
(4855) 27-36-35
detmuz2@mail.ru
г. Рыбинск, ул. Славского, д.10
Версия для слабовидящих